Loading...
 

koncept

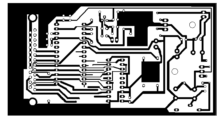
sidbox-screenshot.png
A C64 legendas "ciripeloje" (SID 6581/8580) kore epithetnenk egy hardveres lejatszot:
  • .sid file-ok lejatszasa usb-rol es/vagy memcard-rol
  • vezerlok (play, stop, prev, next... esetleg touchscreen :))
  • jack kimenet

hozzavalok (hardcore verzio):

-Par mukodokepes SID chip, akar bontott C64-ekbol. A regebbi "breadbox" valtozatokat 6581-ekkel szereltek, az ujabb C64C valtozatokat jellemzoen 8580-al. Jo volna mindket chip-bol szerezni. Arra gondoltam, hogy akar ket foglalatot is tehetnenk a PCB-re es egy kis kapcsoloval lehetne valtani az aktiv chip-et...van kis kulonbseg a ket cucc hangzasaban!
-PCB terv a SID chip(ek) kore
-Firmware ami meghajtja a custom hardvert es eletre kelti a SID chip(ek)et
- zene, pl: tubular bells

update #06:


update #05:

A nyak, es a rajzolat: DSC00154.JPG

update #04:

  • elkészült a javított nyák terv, fent van csatolmányban a lap alján PNG formában
  • még nincs rajta "art"...

update #03:

  • jó lenne valami "art"-ot is rárajzolni, pl. a logónkat, honlapcímet vagy H.A.C.K. feliratot ami majd rákerül a nyáklapra réz betűkkel, csak a mihöztartás végett.
  • Storm ajánlkozott, hogy beforrasztja az alkatrészeket, és onnantól kezdve megszólaltatható a cucc

update #02:

  • a parhuzamos portos megoldás elkészítése mellett döntöttünk, mert ez később egy-az-egyben beépíthető bármilyen modellbe, tekintve, hogy ezt - a SIDBox lelkét úgyis ugyanígy kell megcsinálni.
  • dnet-tel megvettünk minden alkatrészt (MrT) a kütyü boltban, így el tudjuk már kezdeni a megépítést.
  • már csak a nyák hiányzik mindehhez. A weben fennlévő nyákterv hiányos, néhány fólia javítandó benne. Ez a harci feladat egy önkéntes jelentkezőre vár :)))
  • valszeg misnyó rá tudja nyomtatni a nyákrajzot a meglévő nyers nyákra, és a h.a.c.k.-ben le is tudjuk maratni. Onnan az összeforrasztás már gyerekjáték. Ehhez is önkénteseket keres a projekt.
  • közben Gadget elkezdett a SIDBox szoftveres részén dolgozni. SID fájl értelmezőt kell írnia, hogy megszólaljon. Egyébként a parasid oldalon olvastam, hogy a vice emulátorhoz van egy patch, ami kezeli a parasidet

update #01:

-szereztunk egy 6581-es chipet \o/
-eloszor PC-rol parhuzamos porton probaljuk meghajtani a cuccot
-szukseg lesz egy 1Mhz-et eloallito orajel generatorra (az eredeti C64-ekben 8701-es, illetve 74LS629N IC-ket hasznaltak, utobbi van a board-on, de kicsit kormos :)
-van ket desktop gepunk is amin meg ott a parhuzamos port, ezekre fel kellene huzni vmi kornyezetet amivel eljatszhatunk

thx dnet, misnyo

Upcoming Events

No records to display